IPO实务 一致行动中的意见分歧解决机制及案例简析
作者:楼永辉 姜桂兴 何超 2025-03-14一、前言
一致行动协议[1]通常是实际控制人或股东之间签署的约定各方在特定事项(如董事会、股东大会的提案权、表决权等)采取一致行动,以共同行使股东权利、控制公司决策或实现特定商业目的。一致行动协议中的意见分歧解决机制作为维持公司控制权稳定的重要约定,能够有效避免公司僵局的出现。
本文将结合公开披露的IPO案例,就共同控制情形下,一致行动中的意见分歧解决机制展开分析,以供读者参考。
二、基本概念
1、一致行动相关概念
一致行动,是指投资者通过协议、其他安排,与其他投资者共同扩大其所能够支配的一个上市公司股份表决权数量的行为或者事实。在上市公司的收购及相关股份权益变动活动中有一致行动情形的投资者,互为一致行动人[2]。针对拟上市公司,一致行动人通常指共同实控人或其他股东依照法律规定或协议约定在公司经营管理等方面保持一致行动,共同行使权利、承担义务。
2、共同控制相关概念
控制是指有权决定一个企业的财务和经营政策,并能据以从该企业的经营活动中获取利益。实际控制人是指通过投资关系、协议或者其他安排,能够实际支配公司行为的主体。多人共同拥有公司控制权的,为共同实际控制人(简称“共同实控人”)。
3、公司僵局相关概念
根据《公司法》《最高人民法院关于适用<中华人民共和国公司法>若干问题的规定(二)》的规定,公司僵局情况包括:(1)公司持续两年以上无法召开股东会或者股东大会,公司经营管理发生严重困难的;(2)股东表决时无法达到法定或者公司章程规定的比例,持续两年以上不能做出有效的股东会或者股东大会决议,公司经营管理发生严重困难的;(3)公司董事长期冲突,且无法通过股东会或者股东大会解决,公司经营管理发生严重困难的;(4)经营管理发生其他严重困难,公司继续存续会使股东利益受到重大损失的情形。
三、意见分歧解决机制的分类
根据《证券期货法律适用意见第17号》[3]的规定,多人共同拥有公司控制权的情况,公司章程、协议或者其他安排必须合法有效、权利义务清晰、责任明确,并对发生意见分歧或者纠纷时的解决机制作出安排。
为探究共同控制情境下一致行动中的意见分歧解决机制的现状,本文以“一致行动”“一致行动人”“意见分歧”“共同控制”“一致行动协议”“一致意见”等与本文题旨相关的单个或多个关键词,在见微数据等网站进行检索,并筛选出140个公开披露的IPO案例进行分析。经检索分析,实控人签署的一致行动协议中的意见分歧解决机制存在多种类型,具体如下:
(一)以一方意见为准
实践中,“以一方意见为准”分为(1)公司事无巨细,“全部事项,以一方意见为准”;(2)根据实际分工,“区分事项,以一方意见为准”;(3)因上市审核或公司经营需要,最终“经调整,改为以一方意见为准”。
1、全部事项,以一方意见为准
从检索的140个案例来看,其中有65个案例采用“全部事项,以一方意见为准”,即共同实控人间存在意见分歧时,明确应以其中一方的决定为一致意见。该等机制是实践中最常见的意见分歧解决机制,具有简便高效、确定性及可执行性高的优点,也是最易被上市审核机构接受的解决机制;但因各实控人的管理分工不同,如全部均以某一方意见为准,会导致公司决策权限或控制权的过度集中,可能因忽视分管实控人或股东的意见而导致决策失误。
实践中,如方**门(92**82)、新**代(30**13)、国**成(30**71)、小**药(60**07)、巍**材(60**10)、龙**罩(6**721)、万**承(92**02)、平**工(00**59)、诺**云(30**89)、艾**源(68**17)、捷**技(87**90)等均是在协议中约定:如各方经充分沟通协商仍无法达成一致意见,明确以其中一方意见为准。
2、区分事项,以一方意见为准
从检索的140个案例来看,其中有5个案例采用“区分事项,以一方意见为准”,即将公司经营管理事项进行区分,针对不同事项分别应以不同实控人的意见为准。该等机制符合公司管理分工的实际情况,能够促进不同实控人在各自分管领域的精准决策,但需将公司事项进行明确且具有可执行性的分类,避免决策权分配不合理,且实践中确实可能存在个别事项无法精准归类。
实践中,如华**康(30**08)、英**特(68**53)、正**气(68**95)、奥**特(68**86)等,均是在协议中约定:如各方经充分沟通协商仍无法达成一致意见,明确区分不同事项分别以不同实际控制人意见为准;为避免个别事项被罗列遗漏或不同实控人的职权均有覆盖的情况,如崧**份(30**02)在补充协议中约定:针对协议未列明事项及实控人职权交叉覆盖事项存在意见分歧的,均投反对票。
3、经调整,改为以一方意见为准
从检索的140个案例来看,其中有10个案例采用“经调整,改为以一方意见为准”,即发行人在前期申报文件中披露采用其他类型的解决机制,但在审核过程中被审核机构反复问询或因公司经营管理需要,发行人最终修改为“以一方的意见为准”,从而确保公司能够高效决策,迅速解决实控人间的意见分歧,但也存在导致“唯某人意志论”的风险。
实践中,如莱**光(87**63)、力**份(83**27)、威**机(30**33)、高**技(68**39)、驰**份(83**07)、金**子(68**91)、捷**技(30**26)、帕**份(68**84)、优**份(83**43)等,均是在申报前或审核过程中将协议中约定的意见分歧解决机制调整为“以一方意见为准”。
(二)资本多数决
从检索的140个案例来看,其中有30个案例采用“资本多数决”,即约定协议各方如未能达成一致意见,则由协议各方按照各自所持股份数额(或表决权)进行表决,并以持有公司股份数量(或表决权)最多的一方或多方的意见为准。该等机制有利于高效决策、维护公司治理的稳定性,符合上市公司资合性的特点;但容易导致少数股东(或持股较低的实控人)的意见被忽略,削弱公司治理的公允性;如共同实控人间的持股数量(或表决权)相差悬殊,实质上就是“全部事项,以一方意见为准”。
实践中,如博**试(30**98)、港**术(30**33)、成**信(92**08)、汇**空(30**92)、中**份(68**95)、泰**能(87**32)、纳**尔(83**22)等,均在协议中约定:如各方经充分沟通协商仍无法达成一致的,以持股数量最多的一方或多方意见为准。为进一步避免公司僵局,在“资本多数决”的基础上衍生出以下解决机制:①采用“资本多数决+以一方意见为准”的机制,如华**科(68**35)、信**能(30**12)、泰**士(00**34)、奕**技(68**01)等;②采用“资本多数决+均投反对票”的机制,如捷**字(预披露)、博**术(60**25)、久**份(30**94)等;③采用“资本多数决+约定具体的归票规则”的机制,如司**航(68**92)等。
(三)人数多数决
从检索的140个案例来看,其中有14个案例采用“人数多数决”,即约定协议各方如未能达成一致意见,由各方按照一人一票少数服从多数的原则形成一致意见。该等机制能够有效避免大股东垄断决策权,确保公司决策意见更加全面客观,但不符合资本多数决原则,容易导致大股东的出资投入与权益保障存在冲突。
实践中,如杰**技(预披露)、紫**品(60**57)、三**疗(68**85)等,均是在协议中约定:如各方经充分沟通协商仍无法达成一致意见,按照实控人人数以少数服从多数原则形成一致意见。为进一步避免因实控人意见分歧导致无法形成有效决策,在“人数多数决”的基础上进一步衍生出以下解决机制:①采用“人数多数决+以一方意见为准”的机制,如荣**技(30**60)、天**电(87**52)、中**技(30**08)、赛**电(68**25)、豪**能(68**29)等;②采用“人数多数决+资本多数决”的机制,如宝**品(60**70)、利**达(83**49)、智**方(30**12)、**导航(68**82)等;③采用“人数多数决+均投反对票”的机制,如固**技(30**10)、德**份(30**58)等。
(四)不提案+投反对票
从检索的140个案例来看,其中有10个案例采用“不提案+投反对票”,即约定协议各方如未能达成一致意见,为保证公司的稳健运营,针对相关事项不得提出议案;针对非协议各方提出的议案,均投反对票。该解决机制符合公司稳健运营的经营策略,降低公司因决策失误而导致的风险损失,但容易导致公司决策效率低下,存在个别事项因实控人间意见分歧而无法推进的风险。
实践中,如晶**电(预披露)、武**电(83**79)、新**凌(87**34)、华**机(30**38)、吉**元(00**29)、联**光(68**18)等,均是在协议中约定:如各方经充分沟通协商仍无法达成一致意见,均不得提出议案或就表决事项均投反对票。在“不提案+投反对票”解决机制的基础上,进一步衍生出以下解决机制:①采用“一方同意/弃权一方反对,则投反对票;一方同意一方弃权,则投同意票”的机制,如赤**物(预披露)、众**技(30**61)等;②采用“均投反对票达到一定次数,以指定一方实控人意见为准”的机制,如华**技(30**18)等。
(五)不提案+投同意票
从检索的140个案例来看,其中有2个案例采用“不提案+投同意票”,即约定如协议各方未能达成一致意见,针对相关事项均不提案;针对非协议各方提出的议案,只要一方投同意票,即对该事项按照同意意见进行表决。该机制在实践中较为少见,无法达成一致的事项,各方均不提案,有利于公司稳健经营,但也会导致决策效率低下;针对非协议方提出的议案,仅需一方同意即协议各方均应投同意票,容易导致实控人一方拉拢非协议方进行有利己方的提案,并在股东大会/董事会投同意票,从而促使该议案获得通过,导致公司决策缺乏公允性和透明性。
实践中,如华**技(30**57)、海**技(30**15)等均是采用“一方同意一方反对/弃权,则投同意票;一方反对一方弃权,则投反对票”的机制。
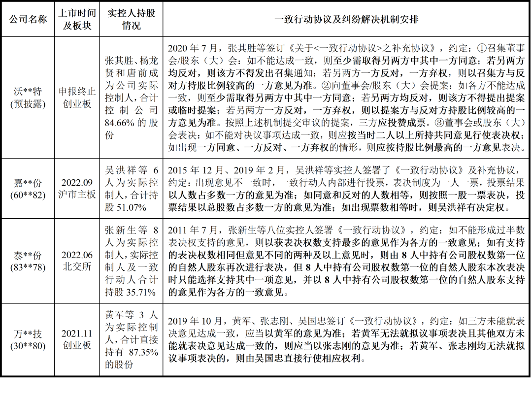
(六)约定具体的归票规则
从检索的140个案例来看,其中有4个案例采用“约定具体的归票规则”,即约定协议各方之间存在意见分歧时,通过具体的归票规则逐步促使最终一致意见的形成。该等机制通过设置一系列具体的归票规则,能够确保公司实现有效决策,避免公司僵局的出现,但该机制的设置相对复杂,相当于上述意见分歧解决机制的排列组合。
实践中,如沃**特(预披露)、嘉**份(60**82)、泰**份(83**78)、万**技(30**80)等,均是在一致行动协议中约定具体的归票规则,该等解决机制未明显偏向上述任意一种机制,具有综合性特点。
为便于读者客观感知,笔者将筛选出的140个公开披露案例[4]的分类统计情况图示如下:

在上文归纳的六大类[5]意见分歧解决机制中,超半数案例采用(含区分事项)或调整为“以一方意见为准”的意见分歧解决机制,且随着时间的推移,其他解决机制在披露案例中的占比也逐步降低。
四、审核关注要点
经查询相关IPO案例,共同控制模式下,关于一致行动中的意见分歧解决机制,审核机构主要关注以下要点:
(1)披露《一致行动协议》的签署背景、签署时间、主要条款,一致行动的有效期限,一致行动人的决策机制,是否明确意见分歧或纠纷时的解决机制,协议内容是否符合法律法规和监管要求。
(2)结合发行人经营管理及三会运作实际情况,说明《一致行动协议》签署前发行人实控人的认定情况及依据,说明认定共同实际控制是否合理、依据是否充分,共同实控人间意见是否一致,协议签署前后实控人是否发生变更。
(3)《一致行动协议》签署后的实际履行情况,意见分歧解决机制是否具有可操作性,是否存在意见分歧的情形;若有说明解决情况,分析说明共同实控人的一致行动关系是否持续、稳定,是否将对公司治理产生不利影响,是否存在无法形成有效决议而导致公司陷入治理僵局的风险。
(4)结合报告期内发行人公司治理情况、前后签署的一致行动协议及补充协议约定的纠纷解决机制及实施效果;说明在共同实控人出现意见分歧情况下,协议约定的解决机制是否存在可能导致提案权或表决权无法有效行使的情形。
(5)结合公司章程、协议安排、发行人股东大会(出席会议情况、表决过程、审议结果、董事提名和任命等)、董事会(重大决策的提议和表决过程等)、经营管理的实际情况,与实际控制人的亲属关系、在发行人的任职、持股比例,以及《上市公司收购管理办法》关于一致行动人认定相关规定,说明未将特定人员认定为共同实控人或一致行动人的理由是否充分、合理,是否存在通过实际控制人或一致行动人认定规避同业竞争、关联交易、资金占用、股份限售等监管要求的情形。
(6)最近3年公司控制权是否发生过变更及其依据,是否存在以签订《一致行动协议》规避发行条件或监管要求的情形。
五、实务建议
根据《首次公开发行股票注册管理办法》的要求,首次公开发行股票并在主板上市的,最近三年实际控制人没有发生变更;首次公开发行股票并在科创板、创业板上市的,最近二年实际控制人没有发生变更。根据《北京证券交易所向不特定合格投资者公开发行股票并上市业务规则适用指引第1号》的要求,发行人应满足最近24个月内实际控制人未发生变更。
为了维护公司控制权的稳定,共同实控人在公司经营决策上应当保持持续且稳定的一致行动,避免出现意见分歧或意见不一致的情形;如发生公司僵局的情况,将严重影响公司经营管理及未来的上市计划。一致行动协议中的意见分歧解决机制作为维持发行人控制权稳定、避免“公司僵局”的重要约定,历来是上市审核的关注重点,鉴于此,提出如下规范建议:
(1)核查共同实控人及其一致行动人(如有)间是否签署《一致行动协议》,如未签署,建议通过书面形式对共同实控人的经营决策权限进行明确约定;如已签署,建议核查协议是否对发生意见分歧或者纠纷时的解决机制作出安排,如未约定或约定不明确,建议各方在充分协商的基础上进行补充约定。
(2)取得公司三会文件及其他内部会议文件(如有),核查共同实控人在公司内部会议上的提案、投票及会议决议情况,核实共同实控人在公司经营决策等方面是否保持一致行动,在协议签署后是否严格按协议约定履行;
(3)如报告期内存在意见分歧或不一致的情形,需进一步核实导致意见分歧的背景原因、处理方案及解决情况,并协商确定后续具体可行的解决方案,确保一致行动关系的持续、稳定。
(4)意见分歧解决机制的核心在于约定明确具体、具备可执行性,建议结合协议的缔约人数、股权架构、人员履历、专业分工、公司经营管理实际等因素,选择符合实际且可有效执行的意见分歧解决机制,以确保公司控制权稳定。
六、参考案例
经查询见微数据、深圳证券交易所、上海证券交易所、北京证券交易所、巨潮资讯等网站披露的公开信息,共同控制模式下一致行动中的意见分歧解决机制相关案例如下:
(一)以一方意见为准
1、全部事项,以一方意见为准
2、区分事项,以一方意见为准
3、经调整,改为以一方意见为准
(二)资本多数决
(三)人数多数决
(四)不提案+投反对票
(五)不提案+投同意票
(六)约定具体的归票规则






