境外上市新规要点简析及若干修改建议
作者:沈诚 王立 卢晴川 李贝玲 许菁菁 2021-12-312021年以来境外资本市场风起云涌、波诡云谲。一边是美股中概股面临重重考验,VIE架构甚或停摆的传闻甚嚣尘上,同时港股面临估值下行周期,年初至今,恒生指数累计下跌了15%;另一边,境外资本市场也不断进行着制度层面的创新,美国的SPAC方兴未艾,港股的SPAC亦紧随其后。在这个资本市场纵横激荡的时代,在保持市场稳定的前提下进行制度创新、基于平等原则加强国际合作已成为当今资本市场改革的破局路径。
2021年12月24日,中国证监会公布《国务院关于境内企业境外发行证券和上市的管理规定(草案征求意见稿)》(以下简称“《管理规定》”)和《境内企业境外发行证券和上市备案管理办法(征求意见稿)》(以下简称“《备案办法》”,与《管理规定》合称“境外上市新规”),向社会公开征求意见,前述规则昭示着中国企业境外上市一举打破尘封二十余年的规则体系,以革新的监管理念迈入了全新的时代。
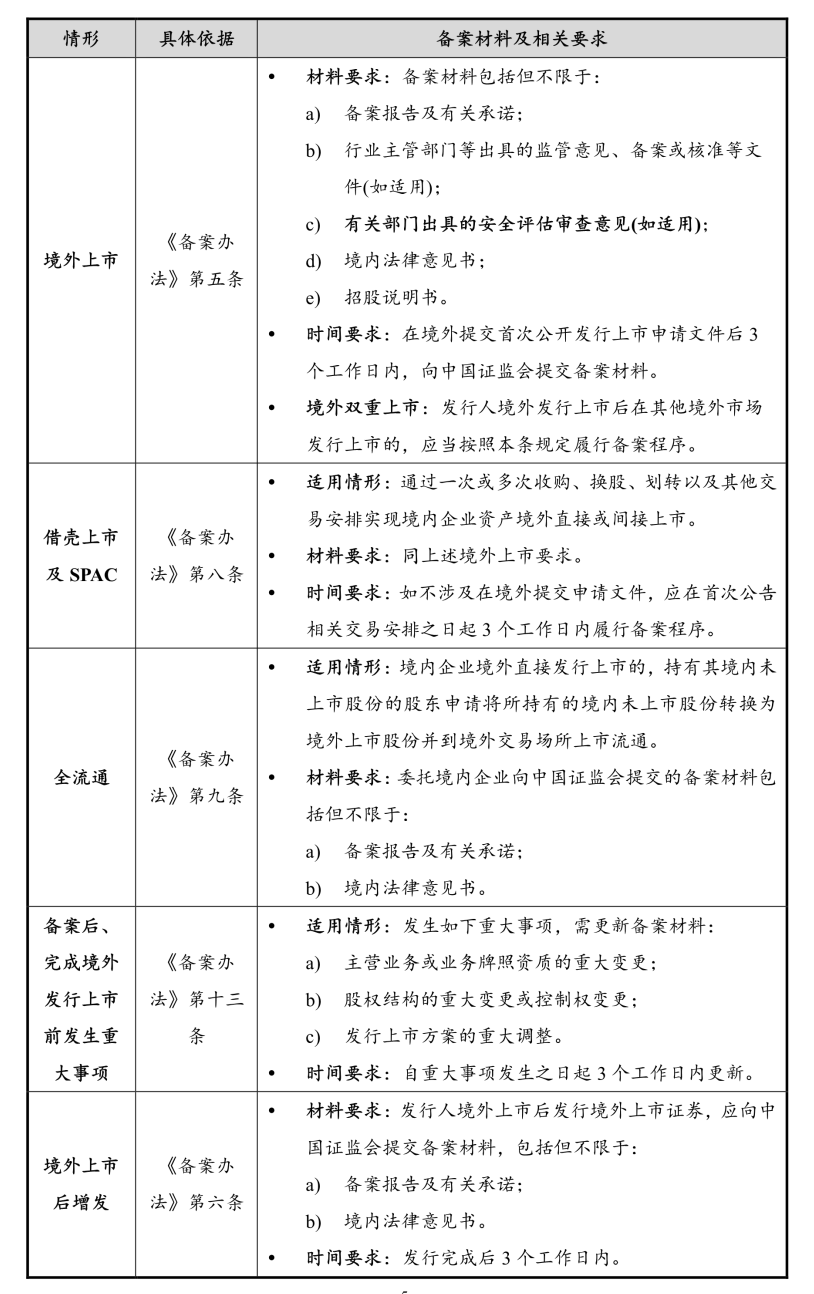
一、现行境外上市监管体系概述 市场上的境外上市大致可分注册在境内的公司直接赴境外发行H股或存托凭证、小红筹、大红筹三种模式,在目前监管架构下,三种不同的境外上市模式遵循着三重不同维度的监管思路,缺乏一以贯之的整体性规范逻辑。 1、注册在境内公司直接赴境外发行H股或存托凭证 该种模式下,注册在境内的公司可以直接赴境外发行外资股(如赴港上市,即为H股),或存托凭证(如在美国发行,即为ADR),在境外发行的存托凭证基础证券可以是流通股(即以在先发行的H股为基础),也可以是非流通股。 在境内公司在境外直接发行的情况下,公司需向中国证监会递交申请,获得受理通知单(“小路条”)后即可向境外证券主管机构递交申请文件,在完成答复中国证监会国际部提出的反馈问题后,获得许可文件(“大路条”),之后便可以履行聆讯程序。 证监会在2014年发布并于2019年更新了《股份有限公司境外公开募集股份及上市(包括增发)审核关注要点》,该文件即为境外上市在审核层面的纲领性文件。 2、小红筹模式 该种模式即中国境内自然人作为实际控制人、主要控制境内资产的境外公司作为上市主体在境外上市。在小红筹模式下,来自于境内监管的压力较小,目前实践中通常无需取得中国证监会的许可或同意。 3、大红筹模式 该种模式即中资机构作为第一大股东、控制境内外资产的境外公司作为上市主体在境外上市。该种模式主要适用《国务院关于进一步加强在境外发行股票和上市管理的通知》,通常需要由地方金融办协调取得省级人民政府的批准文件,审批周期较长,如果取得境内资产不满三年的,还涉及中国证监会的审批程序。 二、境外上市新规要点提示 《管理规定》明确将直接和间接境外上市纳入备案管理范围,如境内企业境外上市,其应向中国证监会履行备案程序,且不得存在违反监管红线的情形。同时,为做好与《管理规定》的配套衔接,中国证监会进一步制定了《备案办法》,以明确境内企业境外发行上市备案程序和监管要求。 鉴于境内企业境外上市的备案制管理系本次监管体制改革的核心内容,我们将围绕《管理规定》与《备案办法》对境内企业境外上市所涉及的备案程序与监管要求进行要点提示。 1、对境内企业直接和间接境外上市一体化监管 (1) 新规适用情形 根据《管理规定》第二条、第六条规定,境内企业无论直接或间接在境外发行上市,均应履行备案程序并报告有关信息。对于境内企业境外间接发行上市的认定,《备案办法》第三条明确应遵循实质重于形式的原则,同时结合境内资产收入利润占比、高管构成和业务经营地等情形综合判断。我们理解,此处“境外”应与其他现行法律法规对“境内外”的惯常文义一致,包括“香港上市”在内。 根据《备案办法》,境内企业在境外分拆上市、多地上市,以及通过借壳上市、特殊目的并购公司(SPAC)上市等方式实现境外上市的,均应按照首次公开发行上市要求履行备案程序。此外,除发行股票外,《管理规定》所明确的境外上市活动还包括了境内企业在境外发行存托凭证、可转换为股票的公司债券或者其他具有股权性质的证券,或者将其证券在境外上市交易等情形。 (2) 境外上市负面清单 《管理规定》第七条规定,境内企业如存在法律法规所明确禁止上市融资的情形、被主管部门认定危害国家安全的、存在重大权属纠纷或存在违法犯罪行为等任一情形的,不得赴境外上市,同时其应严格遵守外商投资、国有资产管理、行业监管、境外投资等国家法律法规和规定要求,不得损害境内投资者合法权益和社会公共利益。 (3) 过渡期内法不溯及既往 中国证监会在有关负责人答记者问中强调,实施备案管理过程中对存量企业将坚持法不溯及既往的原则,确保备案管理平稳实施。一方面,先从增量开始,对增量企业和发生再融资等活动的存量企业,按要求履行备案程序,而其他存量企业备案将另行安排,给予充分的过渡期;另一方面,区分首发和再融资,充分考虑境外市场再融资便捷高效的特点,对再融资在备案时点、备案材料要求等方面作了差异化的制度安排,与境外市场实践做好衔接,减少对境外上市企业融资活动的影响。但过渡期的具体规定待进一步明确。 2、备案管理制实施要点 《备案办法》第四条明确,境外直接发行上市的,由发行人履行备案程序;境外间接发行上市的,发行人应当指定一家主要境内运营实体履行备案程序。基于对《管理规定》与《备案办法》的解读,我们理解,境内企业境外上市的备案程序主要包括如下内容: (1) 主要备案流程 根据《备案办法》第十条规定,如发行人提交的备案材料完备、符合规定要求的,中国证监会在20个工作日内出具备案通知书,并通过网站公示备案信息。发行人按照该规定第五条规定履行备案程序的,备案有效期为一年,如自备案之日起一年内未能完成上市,发行人需重新履行备案程序。 (1) 国家安全审查程序 《备案办法》第八条规定,境内企业境外发行上市的,应当严格遵守外商投资、网络安全、数据安全等国家安全法律法规和有关规定,切实履行国家安全保护义务。涉及安全审查的,应当依法履行相关安全审查程序。对此,企业在推动境外上市进程中,应积极自查是否存在违反国家安全有关规定的情形或潜在风险,同时在提交备案申请前,严格按《网络数据安全管理条例(征求意见稿)》等规定履行安全审查程序。 (2) 境外证券公司备案要求 《管理规定》第十七条明确,国务院证券监督管理机构、国务院有关主管部门依法对证券公司、证券服务机构在境内开展的境内企业境外发行上市业务进行监督检查或者调查。《备案办法》第十六条规定,境外证券公司从事境内企业境外发行上市保荐业务或担任主承销商的,应当在首次从事相关业务之日起10个工作日内向中国证监会备案,并应当于每年1月31日前向中国证监会报送上年度从事境内企业境外发行上市业务情况的报告。违反前款规定的,中国证监会责令改正并通报其所在国家(地区)证券监督管理机构;情节严重的,中国证监会三个月到一年内不接受相关机构出具的备案材料并予以公告。 三、对境外上市新规的若干修改意见 1、VIE架构企业的合规要求 《备案办法》第八条: 境内企业境外发行上市的,应当严格遵守外商投资、网络安全、数据安全等国家安全法律法规和有关规定, 切实履行国家安全保护义务。涉及安全审查的,应当依法履行相关安全审查程序。 VIE架构作为一种行之有效的公司架构设置模式自新浪赴美上市后获得了市场的广泛应用,面对此前风传的暂停VIE架构境外上市,此次中国证监会进一步明确,在遵守境内法律法规的前提下,满足合规要求的VIE架构企业备案后可以赴境外上市。这次的境外上市新规并没有对VIE架构的合规要求做明确规定,该问题实际上市有待商务部及国家发改委等部门的破题。 根据国家发改委和商务部于2021年12月27日颁发的《外商投资准入特别管理措施(负面清单)(2021版)》(将于2022年1月1日实施,以下简称“《负面清单》”)说明第六点的规定,从事《负面清单》禁止投资领域业务的境内企业到境外发行股份并上市交易的,应当经国家有关主管部门审核同意,境外投资者不得参与企业经营管理,其持股比例参照境外投资者境内证券投资管理有关规定执行。 前述规定的前半部分说明从事《负面清单》禁止投资领域业务的境内企业(以下简称“负面清单企业”)仍有机会到境外上市,但需要经过前置批准,且从《备案办法》来看该等前置批准也是境内企业向中国证监会提交境外上市备案申请需提交的备案材料之一。前述规定的后半部分实际上就是主管部门在审核以VIE架构操作负面清单企业申请境外上市情况下的核查要点,但很遗憾仍然不够明确。在界定境外投资者时是否需要穿透到实际控制人?境外投资者作为股东在股东会层面行使表决权是否会被视为参与境内企业经营管理?根据境外投资者境内证券投资相关规定,单个合格境外投资者或其他境外投资者持有单个上市公司的股份,不得超过该公司股份总数的10%;全部合格境外投资者及其他境外投资者持有单个公司A股股份的总和,不得超过该公司股份总数的30%。前述比例限制在H股架构下容易操作,但在VIE架构下如何执行?此外,我们目前尚未发现以VIE架构操作外商投资限制类企业申请境外上市情况下的核查要点,例如是否会参照适用香港联交所的narrowly tailored原则。 2、境内企业境外间接发行上市的界定 《备案办法》第三条: 境内企业境外间接发行上市的认定,应当遵循实质重于形式的原则;发行人符合下列情形的,认定为境内企业境外间接发行上市: (一)境内企业最近一个会计年度的营业收入、利润总额、总资产或净资产,占发行人同期经审计合并财务报表相关数据的比例超过 50%; (二)负责业务经营管理的高级管理人员多数为中国公民或经常居住地位于境内,业务经营活动的主要场所位于境内或主要在境内开展。 看到这个条款我们马上联想到《证监会关于开展创新企业境内发行股票或存托凭证试点若干意见》(国办发[2018]21号,以下简称“21号文”)中关于红筹企业的规定。根据21号文,本意见所称红筹企业是指注册地在境外、主要经营活动在境内的企业。在有关红筹企业申请在境内上市的案例中,审核人员偶尔也会质疑发行人是否符属于红筹企业,然后中介机构会从各个角度来论证发行人确实“主要经营活动在境内”。《备案办法》第三条实际上是通过上位法对境外企业何等情况构成“主要经营活动在境内”进行了解释。 解释采取量化标准和非量化标准相结合的方式。量化标准是比较好理解的。但非量化指标感觉是陷入循环解释的境地,需要根据“实质重于形式”原则进行把握,因此建议在非量化标准下至少列举一些考量的因素,例如员工人数、专利数量等等。此外,市场上对以上两个标准在适用上是“和”还是“或”的关系也有争论。我们觉得,这两个标准在适用上可以设定先后顺序,即,在满足量化指标的情况下即应视为“主要经营活动在境内”,而在量化指标不能满足情况下(例如每项指标都只有49%),再参照非量化指标进行判断。这样做的好处是提高了关主体进行自我评估的效率,同时保有一定自由度。 3、分拆境外上市的监管 《管理规定》第二十六条: 境内上市公司有控制权的所属企业到境外发行上市,……,适用本规定, 并应当符合国务院证券监督管理机构的其他相关规定。 《备案办法》第二十条: 境内上市公司分拆所属境内企业到境外发行上市,……,应当符合中国证监会相关规定,并应当按照本办法履行备案程序。 《管理规定》并没有废止《关于规范境内上市公司所属企业到境外上市有关问题的通知》(证监发〔2004〕67号,以下简称“《分拆境外上市规定》”)。根据《分拆境外上市规定》,中国证监会对上市公司所属企业到境外上市申请实施行政许可。《管理办法》第二十六条约定的“应当符合国务院证券监督管理机构的其他相关规定”,到底仅指《分拆境外上市规定》第二条约定的实质条件,还是也保留了证监会对境内上市公司分拆所属企业境外上市的审批,目前从字面来看不是很清晰。此前市场上比较常见的A股上市公司分拆所属公司发行H股上市案例中,由于H股发行本身也需要到证监会拿许可,所以这个问题不是很突出,但在境外上市新政将H股上市也调整为备案制后若仍保留证监会对境内企业分拆所属企业去境外上市的审判权显然不是很合理。 在目前监管框架下,境内上市公司分拆所属企业到境外上市比较多的时采用H股模式,直接以红筹模式分拆的案例比较少。为了规避《分拆境外上市规定》及《国务院关于进一步加强在境外发行股票和上市管理的通知》项下的境内审批,境内上市公司在希望分拆所属企业以红筹模式到境外上市情况下,往往会先对所属企业实施出表处理。但在境外上市监管流程统一后,我们预期市场上会出现更多境内上市公司分拆所属企业以红筹模式去境外上市的案例。 目前境外上市规定没有特别提及已经在境外上市的红筹企业分拆所属企业在境外上市的情况,我们理解,这种情况在境内端仍需根据符合境外上市规定履行备案程序,同时该等分拆还需符合境外交易所关于分拆上市的要求,例如香港联交所的《第15项应用指引》。 4、损害境内投资者合法权益的认定 《管理规定》第二十二条: 证券公司、证券服务机构未勤勉尽责,在境内制作、出具的文件存在虚假记载、误导性陈述或者重大 遗漏,或者在境外制作、出具的文件存在虚假记载、误导性陈述或者重大遗漏扰乱境内市场秩序,损害境内投资者合法权益的,国务院证券监督管理机构、国务院有关主管部门责令改正,给予警告,没收业务收入,并处以业务收入一倍以 上十倍以下的罚款;没有业务收入或者业务收入不足五十万元的,处以五十万元以上五百万元以下的罚款;情节严重的, 并处暂停或禁止在境内从事境内企业境外发行上市业务。对 相关责任人员给予警告,并处以二十万元以上二百万元以下 的罚款。 《证券法》第二百一十三条有类似的规定,“证券服务机构违反本法第一百六十三条的规定,未勤勉尽责,所制作、出具的文件有虚假记载、误导性陈述或者重大遗漏的,责令改正,没收业务收入,并处以业务收入一倍以上十倍以下的罚款,……。”主要差别在于《管理规定》多了“损害境内投资者合法权益”的规定。首先,我们建议证监会能明确“损害境内投资者合法权益”是否为证券服务机构承担责任的先决条件。其次,不管是境内企业境外间接还是直接发行上市,主要是指境外公众投资者认购发行人的股份,因为证券服务机构不尽责导致发行文件在信息披露方面出现问题将导致境外公众投资者权益受损,但我们不是很理解境外上市在何等情况下构成损害境内投资者合法权益,建议证监会能进一步澄清。 5、红筹企业适用新规面临的问题 《管理规定》第七条 (四)境内企业及其控股股东、实际控制人最近三年内存在贪污、贿赂、侵占财产、挪用财产或者破坏社会主义市场经济秩序的刑事犯罪,或者因涉嫌犯罪正在被司法机关立案侦查或涉嫌重大违法违规正在被立案调查; (五)董事、监事和高级管理人员最近三年内受到行政处罚且情节严重,或者因涉嫌犯罪正在被司法机关立案侦查或涉嫌重大违法违规正在被立案调查; 《管理规定》第七条第(四)、(五)项是参照境内上市有关实质条件进行规定的。在境内企业境外直接发行上市情况下,鉴于发行人是一家境内注册的股份有限公司,在适用前述两项规定方面不存在问题。但在境内企业境外间接发行上市情况下,由于架构的原因,境内企业和发行人并不是一个主体,在一个项目中可能存在若干个境内企业,境内企业基本都是通过重组方式转为境外发行人通过股权或者协议方式控制,在报告期内可能发生过股权和人员方面的重大变化,因此针对上述两项规定的适用存在如下问题有待主管机构澄清:(1)第(四)项中的“境内企业”是指发行人指定的一家主要境内运营实体还是全部境内子公司?是否包括报告期内注销的或者处置掉的境内子公司?(2)境内企业的控股股东/实际控制人是申报时的还是报告期内的主体?(3)第(五)项是针对发行人指定的一家主要境内运营实体还是全部境内子公司,还是境外发行人?(4)董监高是有关企业申报时的还是报告期内历任的人员? 我们建议《管理规定》第七条第(四)项应该适用于发行人根据《备案办法》第十二条在备案材料中确定的主要子公司或境内运营实体,而不宜扩散到全部境内子公司或者报告期内已经注销或者处置掉的境内子公司。 由于在境内企业境外间接发行上市情况下,申报时境内企业的控股股东基本上都是一家在香港新注册的控股公司,而历史上的控股股东可能是实际控制人或实际控制人控制的其他公司,此外,香港联交所上市规则要求发行人申报前一年保持控制权稳定,理论上发行人在报告期内可能发生控制权变更,从而存在多个实际控制人。我们建议《管理规定》第七条第(四)项能限定在申报时的控股股东及实际控制人。 在境内企业境外间接发行上市情况下,境外发行人需要根据上市地要求完善公司治理结构,但其控制的主要子公司或境内运营实体的公司治理及人员设置仍然可能相对简单。从《管理规定》第七条第(五)项的立法意图来看,我们建议能限定在境外发行人申报时的人员。 6、境内投资者参与境外股份认购 《管理规定》第十条: 境内企业境外发行上市的,发行对象应为境外投资者,但符合本条第二款规定或者经国务院批准的除外。 境内企业境外直接发行上市有下列情形之一的,可以向符合国务院证券监督管理机构规定的境内特定对象发行:(一)实施股权激励;(二)发行证券购买资产;(三)国务院证券监督管理机构规定的其他情形。 这条规定比较突兀,我们印象中之前没有看到过类似的规定。从规定本身来看,似乎想表达境内企业境外直接发行上市情况下允许特定的境内对象认购境外发行的股份,而在境内企业境外间接发行上市情况下,原则上境内对象就不能参与认购了。目前实践中,诸多境内机构都是通过ODI方式成为有关境外上市项目的基石投资人/战略配售对象,也会通过ODI方式或者境外关联机构参与一般发行。对于一些国际投资者不太熟悉的企业,境内机构参与认购在一定程度上对上市成功起到促进作用。我们认为没有必要禁止境内投资者参与境外股份认购,但境内投资者参与认购应符合外汇管理等方面的规定,相关部门可以牵头完善这方面的规定。 7、募集资金使用监管 《管理规定》第十二条: 境内企业境外发行证券所募资金用途和投向,应当符合国家有关规定要求。 境内企业境外直接发行上市模式下,从2019年证监会更新的《股份有限公司境外公开募集股份及上市(包括增发)审核关注要点》来看,实际上这两年已经加强了对募集资金使用的监管,要求发行人说明是否符合国家和地方环境保护相关要求,本次境外发行募集资金是否投向违法用地项目;是否投向《产业结构调整指导目录》规定的淘汰类及限制类的产业、《市场准入负面清单》规定的禁止准入事项;如涉及境外投资,是否符合国办发〔2017〕74号文规定的境外投资方向、是否依法履行了境外投资核准或备案程序。 但在境内企业境外间接发行上市模式下,以香港上市为例,联交所本身对募集资金使用监管较松,境内律师在法律意见书中一般也不会专门针对募集资金使用发表意见,发行人在招股书中对募集资金使用的披露要求也比境内上市要低很多。从目前的征求意见稿来看,后续境内企业境外间接发行上市在募集资金使用方面可能要按也要按境内企业境外直接发行上市目前的要求执行。我们建议能充分考量境外交易所对募集资金的披露要求,对境内企业境外间接发行上市在募集资金使用方面采取一些差异化的监管。 8、发行股份购买资产及借壳上市的监管 《备案办法》第七条: 发行人境外上市后发行境外上市证券购买资产,未构成本办法第八条情形的,应当按照本办法第六条规定履行备案程序;所购买资产为境内资产的,应当在首次公 告交易事项之日起 3 个工作日内履行备案程序。 《备案办法》第八条: 通过一次或多次收购、换股、划转以及其他交易安排实现境内企业资产境外直接或间接上市的,境内企业应当按照本办法第五条规定履行备案程序,不涉及在境外提交申请文件的,应当在首次公告相关交易安排之日起 3 个工作日内履行备案程序。相关交易安排不得存在可能导致境外上市公司主要资产为现金或者无具体经营业务的情形。 《备案办法》第七条和第八条实际上想区分两种情况,一种是发行股份购买资产但不构成借壳上市,另一种是构成借壳上市。在普通发行股份购买资产模式下,要求交易公告时进行备案,备案申请资料的内容少于首次境外上市的要求。而在借壳上市情况下,需要参照首次境外上市的要求履行备案程序。但目前的《备案办法》第八条对境内企业资产境外直接或间接上市规定不明确,从境内资产的角度而言,只要置入境外上市公司实际上就实现了资产化,但站住境外上市公司的角度,其完成借壳上市还需要伴随着控制权的变更。香港联交所在《上市规则》第14.06(6)条中对反收购行动进行了约定。根据该条,联交所对于反收购行动(“借壳”)的判断分为两种类型,第一种是上市发行人在进行非常重大的收购交易的同时,存在控制权变动的情况;另一种则是上市发行人在控制权发生变动后的24个月内,进行了非常重大的收购交易。据此我们建议在《备案办法》第八条中增加境外上市公司涉及控制权变更的规定。 站在2021年的年末,回望过往二十年境内企业境外上市监管政策的种种变化,我们不禁感慨这可能是一个最好的时代的开始。企业境外上市监管制度与时俱进,各种模式监管体系统一,备案制兼顾效率。同时,在境外上市新规实施后,可以预见到境内律师在企业境外上市项目中的地位和话语权无疑也将得到很大提升。我们期待境外上市新规早日正式出台,并一如既往地为有境内外上市规划的客户们提供法律方面的有力支持。






